Exercizer ATtiny
search
  • PCB mini seul
  • PCB mini théorique avec tous les composants en place
  • Schéma théorique version mini
  • Exercizer ATtiny
  • Exercizer ATtiny
  • Exercizer ATtiny
  • Exercizer ATtiny

Exercizer ATtiny

2,95 €
PCB: Mini (sans MOSFET)
Quantità

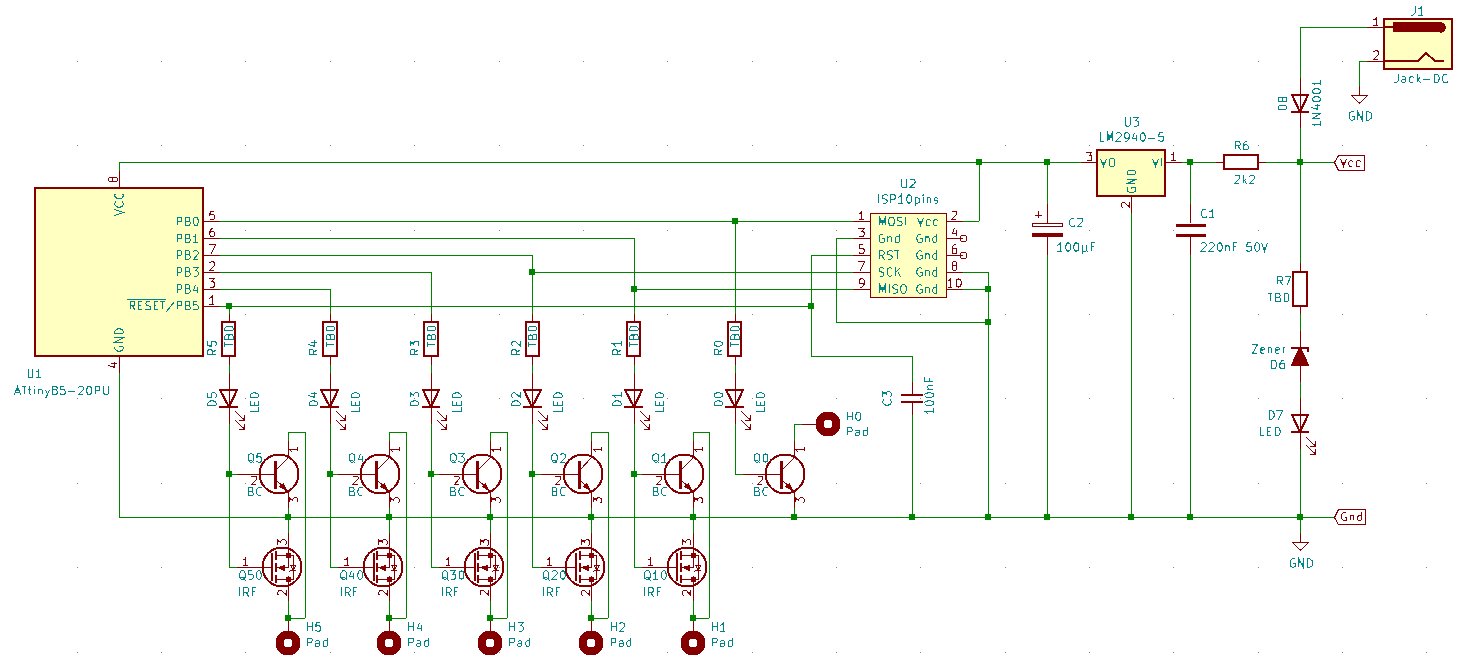
PCB générique permettant de donner vie proprement à vos montages à base d'ATtiny en DIP8, comme l'AT13 ou encore l'AT85.

Le PCB est vendu seul, sans composant... à vous de créer depuis cette base propre, solide et versatile.

Le montage en version "normal" présente les possibilités suivantes:

  • ISP10 pour programmation du µC directement sur la carte
  • diode de protection pour éviter la magic smoke au branchement à la source d'énergie ;-)
  • led témoin de mise sous tension: R7/D7
  • visualiseur de l'état de la batterie qui alimente le montage: D7 éteinte = batterie à changer; peut être shuntée et adaptée à la tension avec la diode Zener D6
  • LM2940: peut-être remplacé par modèle 3.3v, ou encore une diode Zener entre IN et Masse plus un shunt IN/OUT (d'où la protection par R6 dans ce cas)
  • R6 optionnelle (voir au-dessus)
  • condensateur anti-reset sur PB5 pour des applications en environnement perturbé
  • pour chaque sortie PBi (tous ces éléments sont shuntables):
    •     couple Ri/Di pour visualisation du signal par une diode
    •     couple Ri/Qi pour commander un transistor relié à une autre carte (émetteur à la masse)
    •     Qi0 pour commander un  MOSFET (type IRF540) relié à une autre carte (source à la masse; il faut shunter Ri) - non présent sur PB5 (pin de reset)
    •     pad de connexion pour raccordement collecteur Qi ou drain Qi0 vers autre montage commandé

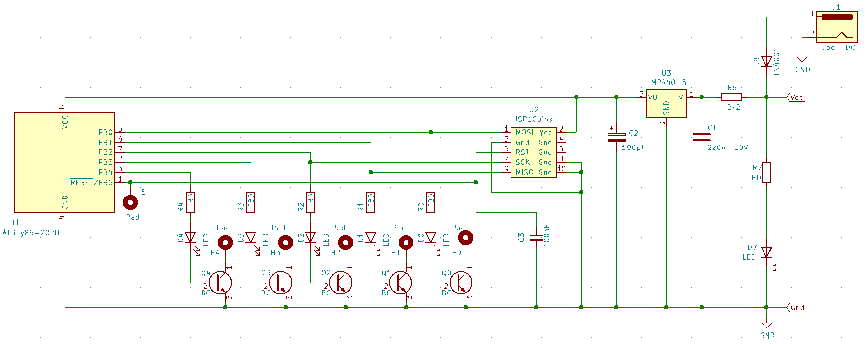
La version "mini" est amputée des éléments suivants:

  • la diode Zener D6,
  • les MOSFETS,
  • le triptyque R5/D5/Q5 sur la broche PB5 (reset de l'ATtiny)

Dimensions du PCB:

Version normale: 50x50mm (qualité professionnelle en FR-4 TG130, ép. 1,6mm)

Version mini: 30x50mm (qualité professionnelle en FR-4 TG130, ép. 1,6mm)

EXERCIZER_AT_v1
38 Articoli
Commenti (0)
Ancora nessuna recensione da parte degli utenti.