Exercizer mini recto
search
  • PCB mini seul
  • PCB mini théorique avec tous les composants en place
  • Schéma théorique version mini
  • Exercizer mini recto
  • Exercizer mini verso
  • Exemple Exercizer mini avec leds de couleur pour tester un programme sur ATtiny13 (alimentation par ICSP)
  • Exemple Exercizer mini sur ATtiny85 (alimentation par pile)

Exercizer ATtiny

2,95 €
Livraison sous 5 jours ouvrés
PCB : Mini (sans MOSFET)
Quantité

PCB générique permettant de donner vie proprement à vos montages à base d'ATtiny en DIP8, comme l'AT13 ou encore l'AT85.

Le PCB est vendu seul, sans composant... à vous de créer depuis cette base propre, solide et versatile, en shuntant ou en laissant ouverts les emplacements qui ne vous servent pas!

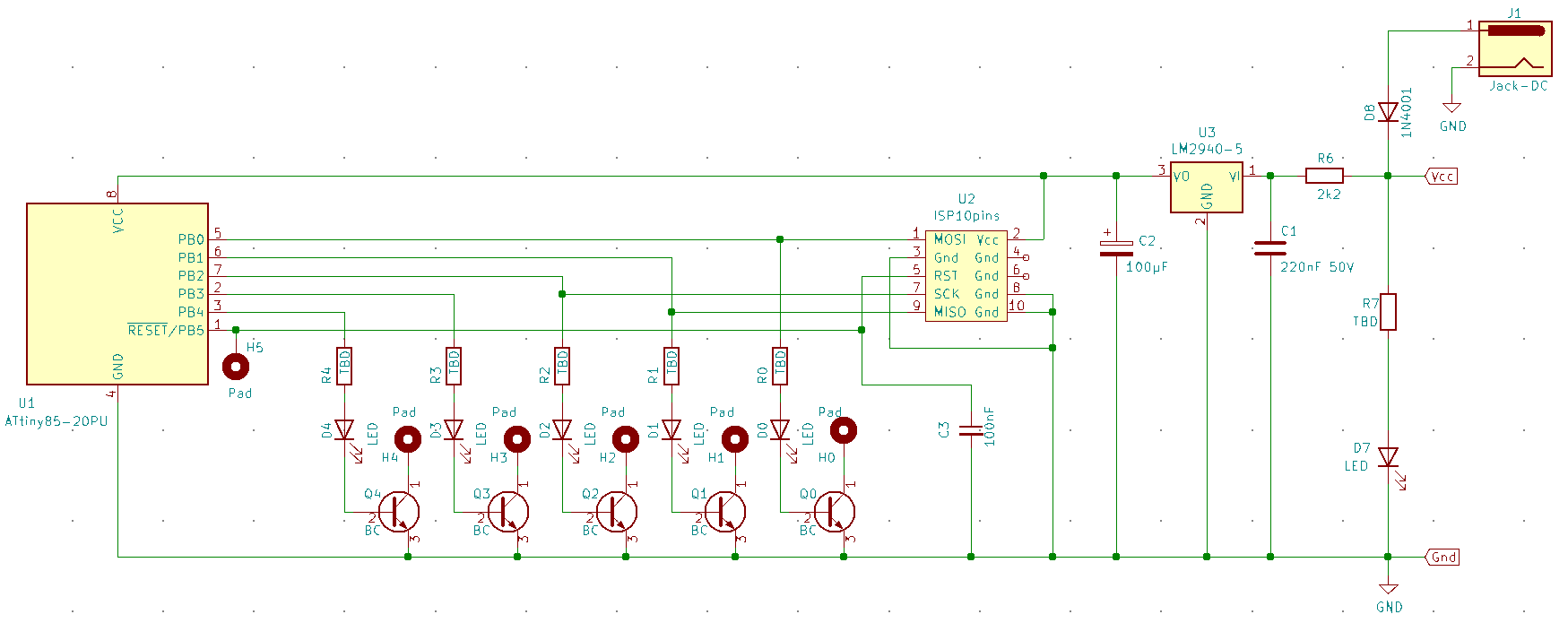
Le montage en version "normal" présente les possibilités suivantes:

  • ISP10 pour programmation du µC directement sur la carte
  • diode de protection pour éviter la magic smoke au branchement à la source d'énergie ;-)
  • led témoin de mise sous tension: R7/D7
  • visualiseur de l'état de la batterie qui alimente le montage: D7 éteinte = batterie à changer; peut être shuntée et adaptée à la tension avec la diode Zener D6
  • LM2940: peut-être remplacé par modèle 3.3v, ou encore une diode Zener entre IN et Masse plus un shunt IN/OUT (d'où la protection par R6 dans ce cas)
  • R6 optionnelle (voir au-dessus)
  • condensateur anti-reset sur PB5 pour des applications en environnement perturbé
  • pour chaque sortie PBi (tous ces éléments sont shuntables):
    •     couple Ri/Di pour visualisation du signal par une diode
    •     couple Ri/Qi pour commander un transistor relié à une autre carte (émetteur à la masse)
    •     Qi0 pour commander un  MOSFET (type IRF540) relié à une autre carte (source à la masse; il faut shunter Ri) - non présent sur PB5 (pin de reset)
    •     pad de connexion pour raccordement collecteur Qi ou drain Qi0 vers autre montage commandé

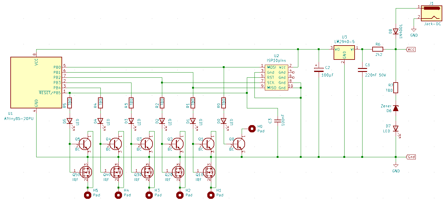
La version "mini" est amputée des éléments suivants:

  • la diode Zener D6,
  • les MOSFETS,
  • le triptyque R5/D5/Q5 sur la broche PB5 (reset de l'ATtiny)

Dimensions du PCB:

Version normale: 50x50mm (qualité professionnelle en FR-4 TG130, ép. 1,6mm)

Version mini: 35x50mm (qualité professionnelle en FR-4 TG130, ép. 1,6mm)

Envoi:

Afin de limiter le coût final pour l'utilisateur, l'envoi des PCB se fait exclusivement en lettre verte (emballage sous enveloppe bulles extra résistante). Il n'y a pas de suivi, sauf sur demande spéciale (contactez-moi par message le cas échéant).

Réduction de 10% sur le prix des articles dès 4 PCB commandés avec le code QUADRA_EXERCIZER

EXERCIZER_AT_v1
38 Produits
Commentaires (0)
Aucun avis n'a été publié pour le moment.